近日,中国工程建设标准化协会发布《刚性防水工程技术规程》公告,对刚性防水技术的常见术语定义、配合比做了规范,对刚性防水工程防水设计工作年限做了规定,对应用刚性防水技术的工程防水设计、施工、质量检查与验收等内容做了详细阐述。

▲关于发布《刚性防水工程技术规程》的公告
公告指出,根据中国工程建设标准化协会《关于印发的通知》(建标协字〔2018〕015号)的要求,由建研建材有限公司、中国建筑材料科学研究总院有限公司等单位编制的《刚性防水工程技术规程》,经协会防水防护与修复专业委员会组织审查,现批准发布,编号为T/CECS 1004-2022,自2022年6月1日起施行。

▲刚性防水工程技术规程
这也就意味着,自2022年6月1日起以应用刚性防水体系或以刚性防水为主体的防水体系规范将有据可寻,刚性防水工程技术规程的发布将引领建筑防水行业向更好方向发展。
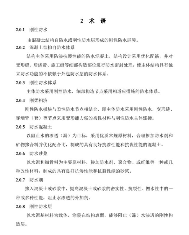
《刚性防水工程技术规程》中介绍,对刚性防水技术中常见术语给出具体定义,如刚性防水体系、混凝土结构自防水体系、防水混凝土结构自防水体系、防水混凝土、防水砂浆等(见术语),对配合比做了规范,对刚性防水工程防水设计工作年限做了规定。
▲刚性防水技术中常见术语

▲刚性防水工程防水设计工作年限
同时,文件还对应用刚性防水技术的地下工程、屋面工程、建筑外墙工程、建筑室内工程、蓄水类工程等工程防水的设计、施工、质量检查与验收等内容做了详细阐述,为应用刚性防水体系或以刚性防水为主体的防水体系提供了标准依据,填补了刚性防水工程标准化管理的空白。
