近日,住房和城乡建设部发布关于国家标准《建筑与市政工程防水通用规范》的公告,《建筑与市政工程防水通用规范》(下文简称通用规范)为国家标准,编号为GB55030-2022,自2023年4月1日起实施。本规范为强制性工程建设规范,全部条文必须严格执行。


主要从以下十个方面进行强规:



地下工程防水技术、

屋面工程质量验收、

地下防水工程质量验收、

屋面工程技术、

坡屋面工程技术、

金属与石材幕墙工程技术、

种植屋面工程技术、

倒置式屋面工程技术、

采光顶与金属屋面技术、

住宅室内防水工程技术


主要改变了以下几点:



1

地下室1、2类防水使用环境中,甲类工程情况下防水设防等级为1级,除防水混凝土外,外设防水层不少于2道(防水卷材、防水涂料、水泥基防水材料各组合成2道,其中防水卷材或防水涂料不少于1道)。

2

屋面1级设防时,不应少于3道(屋面防水材料为防水卷材、防水涂料两大类)。

3

外墙:防水等级为一级的框架填充或砌体结构应设置2道以上防水层。防水等级为二级的框架填充或砌体结构外墙应设置1道及以上防水层,当采用2道防水时,应设置1道防水砂浆及1道防水涂料或其它防水材料。防水等级为1级的现浇混凝土墙、装配式混凝土外墙应设置1道及以上防水层。室内:一级设防时,不应少于2道防水(涂料防水或防水卷材不应少于1道)。


关于《建筑与市政防水通用规范》

以下要点一定要关注



01
强制性

原文表述:

1.0.2 建筑和市政工程防水必须执行本规范。

在工程建设规范领域表示程度的词语有,必须、应、宜、可之分。所表示的严格程度逐级递减。

必须:表示很严格,非这样做不可。反面词为:严禁。

应:则表示严格,在正常情况下均应这样做的。反面词为,不应,不得

宜:则表示允许稍有选择,在条件许可时首先这样做的,反面词为,不宜

可:则表示有选择,在一定条件下可以这样做的,采用“可”。

02
16字精简原则

原文表述:

2.0.1工程防水应遵循因地制宜、以防为主、防排结合、综合治理的原则。

与征求意见稿相比,增加了“以防为主”四个字。

03
明确设计工作年限

在以往的规范、标准中,明确写出防水层能用多久的并不多。防水工程国家的质保目前还是5年。关于这一点,通用规范新规对此作出明确规定:

图片

地下工程防水设计工作年限直接与结构主体同寿命。通用规范对屋面工程工作年限提出的规定,将有利于整体工程质量的提升。

04
对防水卷材搭接缝不透水性提出更高要求

自强制性规范实施之日起,防水卷材搭接缝不透水性将成为进场和验收的必测项目。

图片图片

05
高分子防水卷材厚度增加

通用规范正式版本规定,金属屋面选用PVC、EPDM、TPO等外露型防水卷材单层使用时,一级防水厚度不应小于1.8mm,二级防水厚度不应小于1.5mm。其要求与原有单层屋面防水规程相比,厚度增加,要求严格。原单层屋面防水规程规定,高分子防水卷材类,一级防水 厚度1.5mm,二级防水 厚度1.8mm。

图片


06
刚柔相济

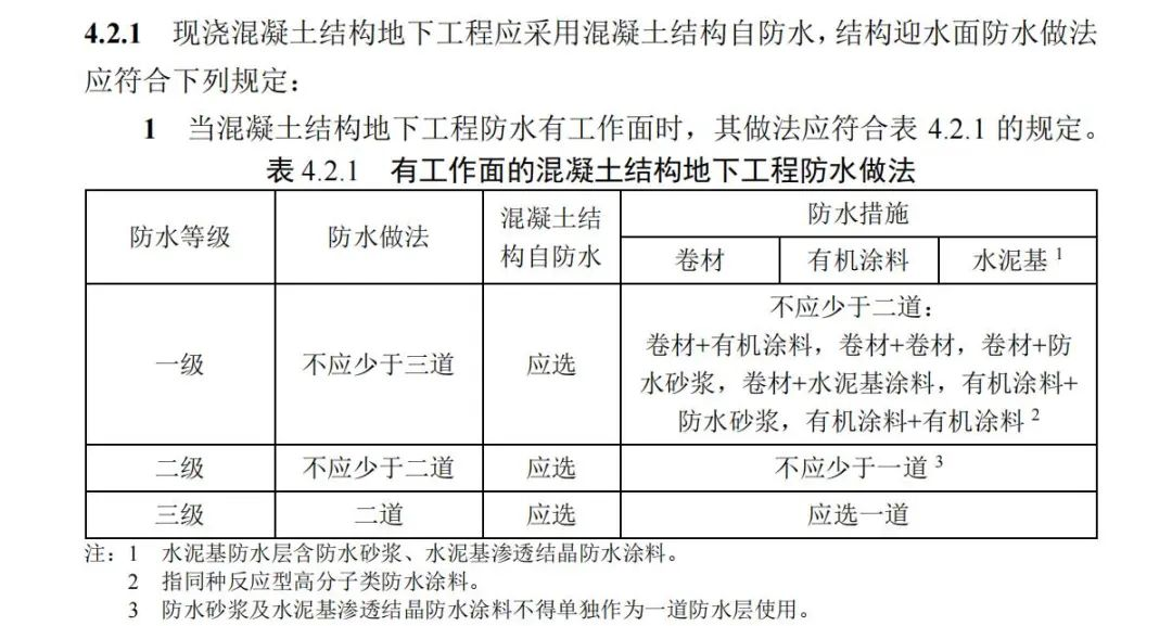
在此之前,对于规范4.2.1条的争论异常激烈。通用规范正式版本对这次争论作出了让步。

原征求意见稿认为:防水砂浆及水泥渗透结晶型防水涂料不得单独作为一道防水层使用。

而正式版本的4.2.1条,已经将这句话删除。

图片


图片


07
屋面防水等级要求愈加严格

平屋面防水一级不少于3道

原GB50345-2012《屋面工程技术规范》其一级防水要求描述为“卷材防水层和卷材防水层、卷材防水层和涂膜防水层、复合防水层”,一般也就做两层。

而正式版明确指出,屋面防水等级为一级时,防水做法不应少于3道,防水层的卷材防水层不应少于1道。二级防水,不应少于2道,卷材防水层不应少于1道。

图片

08
建筑外墙防水要求更加严格

外墙防水鲜有看到做整体防水层。新规正式版明确规定,防水等级为一级的框架填充或砌体结构外墙,应设置2道以上防水层。且有一道为防水砂浆及一道防水涂料或其他防水材料。封闭式幕墙应达到一级防水要求。可谓高要求、严标准。

图片

09
室内防水更加严格

图片

当防水等级为一级时,防水做法不应少于2道。其防水涂料或防水卷材不应少于1道。


10
防水卷材最小搭接宽度做出调整

比如GB50108-2008规定高分子自粘胶膜防水卷材自粘胶搭接时,搭接宽度≥70mm,用胶粘带搭接时,搭接宽度≥80mm。而通用规范正式版规定,合成高分子类防水卷材胶粘带和自粘胶搭接宽度≥80mm,要求提高。

图片

图片